- 非接觸超低功耗紅外接近感應技術
- 來源:賽斯維傳感器網 發表于 2010/12/2
紅外接近感應是一種非接觸式手勢接近滾軸技術,讓使用者無需實際觸摸,只要利用簡單的手勢便能操縱,就能使電子裝置快速感測到使用者的接近。該技術也越來越多地應用于多種消費電子設備,如手機,計算機和其他家用電子產品。但目前市場上大多數的接近傳感器探測的距離較短,一般為1~10cm,而紅外線LED主要是屬于長時間的多脈沖模式發射紅外線導致功耗相當大,且造成了很大程度上的浪費。
針對紅外接近傳感,美國的Silicon Laboratories(簡稱:Silicon Labs)公司在原來Si1120的基礎上又推出了一款Si1143的高靈敏紅外接近傳感器,不但在遠距探測和低功耗方面表現出色,同時還增加了SMBus的通信接口,帶三個LED驅動,在應用上更具靈活性。
一、 Silicon Labs公司的紅外接近傳感系列
Si1143 紅外接近傳感器包括三個紅外LED驅動器,紅外線光電二極管,一個環境光傳感器和控制邏輯IC組成,外部的發射LED可以根據用戶的需要靈活安裝和配置。如圖1所示。

圖1
工作原理
Si1143自帶三個紅外LED 驅動,主控MCU可通過I2C接口對其進行功能控制,當LED發射的紅外線經過接近物體反射后被內置的紅外線光電二極管接收,然后進行模擬數字轉換將光強信號轉換為數字信號,計算后的數值可與設定的門限值相比較,如果超過設定的門限值則從INT口輸出中斷信號給主MCU,通過相應的軟件實現具體操作功能。例如,手機應用程序可能會允許用戶在改變手指對手機的距離時實現地圖的縮放,或者是拖動地圖等功能。

圖2 Si1143的內部框圖

圖3 Si1143的應用原理圖
二、 Si1143 紅外接近傳感器的優勢
在消費產品領域應用中,與Si1120一樣,Si1143紅外接近傳感器具備了人們極為關注的兩大特點:
1. 低功耗
不像競爭方案的紅外線LED必須長時間進行多次脈沖以達到精確的測量,Si1143紅外接近傳感系列使用專利的單一脈沖接近測量技術(如圖4所示),在電源效率上可達到5000倍的改善,電池壽命得以延長。
另外在當物體接近距離非常小或者在探測范圍外(不工作時)可自動進入低功耗模式,低功耗模式下的典型功耗只有20nA,而這正是便攜式應用的關鍵特性。

圖4 Silicon Labs與競爭對手LED工作方式的對比
2. 高靈敏度
所有的 LED 都有一個特定的視角,一個窄視角LED 意味著發出的能量更加集中,比寬視角LED 照射的更遠。這意味著使用窄視角IR LED 將在窄檢測區域中形成更遠的檢測范圍,如圖5所示。另外,Si1143的LED電流可以通過軟件設置在6.5mA到416mA之間的任意一個值,當在近距應用時適當的將LED發射功率調小可以節省電量消耗,同時,調大LED光功率則能夠更穩定的探測更遠距的物體,這樣在應用和能源的利用上更為靈活和合理。
圖5 窄視角和寬視角IR LED 的差異
Si1143紅外接近傳感器能探測到的接近范圍可達50cm,如果選擇一個合適窄角的透鏡和一個紅外線濾波器配合使用,讓紅外線LED的發射半角足夠小而使發射光束充分匯聚。同時,紅外LED發射功率足夠大時,接近范圍最大可達到1m。那么此應用不僅僅只局限于手機等手持電子產品,更可廣泛用于一些安全探測設備或大屏幕的儀器設備上。
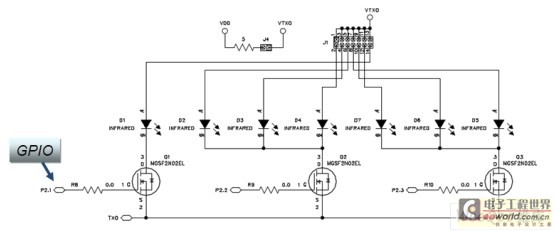
與Si1120不同的是,Si1143帶了三個LED驅動,當連接多個紅外LED時,如果只有單個LED驅動(如圖6所示),則需通過MCU來控制MOS管分時驅動LED,而Si1143(如圖7所示)本身就已具備3個LED驅動,所以可以直接連接到不同的LED 引腳,勿需再另加外圍器件,為硬件設計節省了成本。另外,Si1143采用?SMBus接口,可兼容I2C通訊,通用性更強,同時也方便軟件的設計。

圖6

圖7
Si1140系列紅外接近傳感器與競爭對手在一些性能上的對比(如圖8所示):

圖8
綜上所述,Silicon Labs 推出的Si1143紅外接近感應系列產品可廣泛應用于各種消費類電子產品,例如,手機、復印件、掃描儀以及衛生產品等等;同時在也可廣泛應用于如觸空面板、機器保險裝置、安全系統、自動提款機等工業領域。
世強電訊是Silicon Labs大中國區授權代理商,可以針對該系列產品及相關應用提供相應的DEMO板以及配套完整可行的軟件、資料和技術支持。
轉載請注明來源:賽斯維傳感器網(www.ankoko.cn)
- 如果本文收錄的圖片文字侵犯了您的權益,請及時與我們聯系,我們將在24內核實刪除,謝謝!















